
降息与大炮齐飞 市场共跌
作者:Xinwei & 一木
TL;DR
观察历史走势,STX总是滞后于BTC走势,并且涨跌幅都大于BTC,相比于BTC生态中的其他币种也相对强势;
BTC减半临近,BTC生态概念热度持续上升,Stacks作为BTC生态中的龙头项目将在Q4迎来Nakamoto升级,5秒一次的快速出块和无需信任的sBTC将给BTC带来DeFi可能,预计将使Stacks生态进一步繁荣;
在BTC生态概念币中,STX上所数量最多,上了包括Upbit在内的所有主流交易所,也是流动性最佳的标的,可以作为指标现象级的标的观察整个BTC生态;
Stacks利用Proof of Transfer(PoX)共识机制在比特币的安全性基础上实现基于Clarity语言的智能合约和去中心化应用,通过锁定比特币来挖矿并增强其作为比特币二层的功能,包括交易的快速处理和比特币终局性保障;
Stacks生态目前TVL超过1900万美元,部署的智能合约数量超过12万,钱包数超过76万,生态项目比较完善,包括钱包、DeFi、NFT、DAO、DID、Social等等。
引言
Stacks(STX)是一个比特币智能合约层,旨在扩展比特币的功能,使其支持智能合约和去中心化应用。
目标: Stacks的主要目标是在比特币区块链上引入智能合约功能,允许开发者构建去中心化应用程序(DApps)和智能合约,以扩展比特币的用途。
POX共识: Stacks2.0采用POX共识,参与者获得的奖励是更稳定的、底层链加密货币,和新区块链的加密货币相比,底层链加密货币奖励更能激励早期参与者,这有助于吸引早期参与者,共识更强。
赋能BTC: 通过将BTC转化为用于构建DApps和智能合约的资产,增加比特币经济的活力。
生态:目前stacks有79个项目,TVL为$24.95M。
一、团队背景

图片来源:Linkedin
Stacks是一个由多个独立实体和社区组成的项目,最初由Blockstack PBC领导,后来更名为Hiro Systems PBC。根据Linkedin最新资料显示,总部NYC,团队目前有49人。
主要人物与职责:
Muneeb Ali:Stacks联合创始人,Hiro CEO,拥有普林斯顿大学的计算机博士学位,专注于分布式应用的研究和开发;他曾在 TEDx 等论坛上发表演讲,传播加密数字货币、区块链,并撰写了大量相关主题的学术刊物与白皮书。Muneeb同时也是Trust machine的CEO。
Jude Nelson:Stacks基金研究科学家,前Hiro工程合伙人,拥有普林斯顿大学的计算机科学博士学位,曾是PlanetLab的核心成员,该实验室因实现进行行星尺度实验和部署而获得了ACM Test of Time奖。
Aaron Blankstein:工程师,他在2017年获得博士学位后加入了Blockstack工程团队。他在普林斯顿大学和麻省理工大学学习计算机科学。其研究涵盖了多个主题,主要集中在 Web 应用程序性能,缓存算法,编译器和应用密码学上。他对 CONIKS 的研究在 2017 年获得了 Caspar Bowden 隐私增强技术奖。Emacs 使用已有 10 余年。
Mike Freedman:Hiro技术顾问,是普林斯顿大学的分布式系统教授,为项目提供技术指导。他曾获得 Presidential Early Career (PECASE) 奖、Sloan 奖学金。他的研究衍生了多个商业产品,也部署了数百万日用户级别的系统。
Albert Wenger:Hiro董事,同时也是Union Square Ventures (USV)的管理合伙人。在加入USV之前,他曾担任del.icio.us的总裁,并是一位活跃的天使投资人,曾投资了公司如Etsy和Tumblr。Albert 毕业于哈佛大学经济学和计算机科学专业,并拥有麻省理工大学信息技术博士学位。
JP Singh,Hiro 董事,普林斯顿大学教授和本科主任,主要研究并行计算系统和应用,曾获得 Presidential Early Career (PECASE) 奖和 Sloan 奖学金,也曾联合创办商业分析公司,FirstRain Inc.。他毕业于普林斯顿大学,并拥有斯坦福大学电机工程研究生学位以及博士学位。他同时Trust machine的创始人之一。
Stacks 生态中除 Hiro 外还有多个独立实体。包括 Stacks 基金、地灵科技、Freehold、New Internet Labs、密钥工作室 (SECret Key Labs)。

图片来源:stackschina
Hiro:专注于提供和维护 Stacks 生态系统中的开发者工具。
Stacks 基金(Stacks Foundation):通过治理、研发、教育和资助,支持 Stacks 生态系统发展。
地灵科技(Daemon Technologies):专注于支持 Stacks 挖矿和质押(Staking)业务。
密钥工作室(Secret Key Labs):专注于提供可直接参与 Stacking 的中文手机端钱包。
二、资本关系
Stacks总共进行5轮融资,总额$88M。

资料来源:Rootdata
具体时间点与资方如下:

资料来源:Rootdata
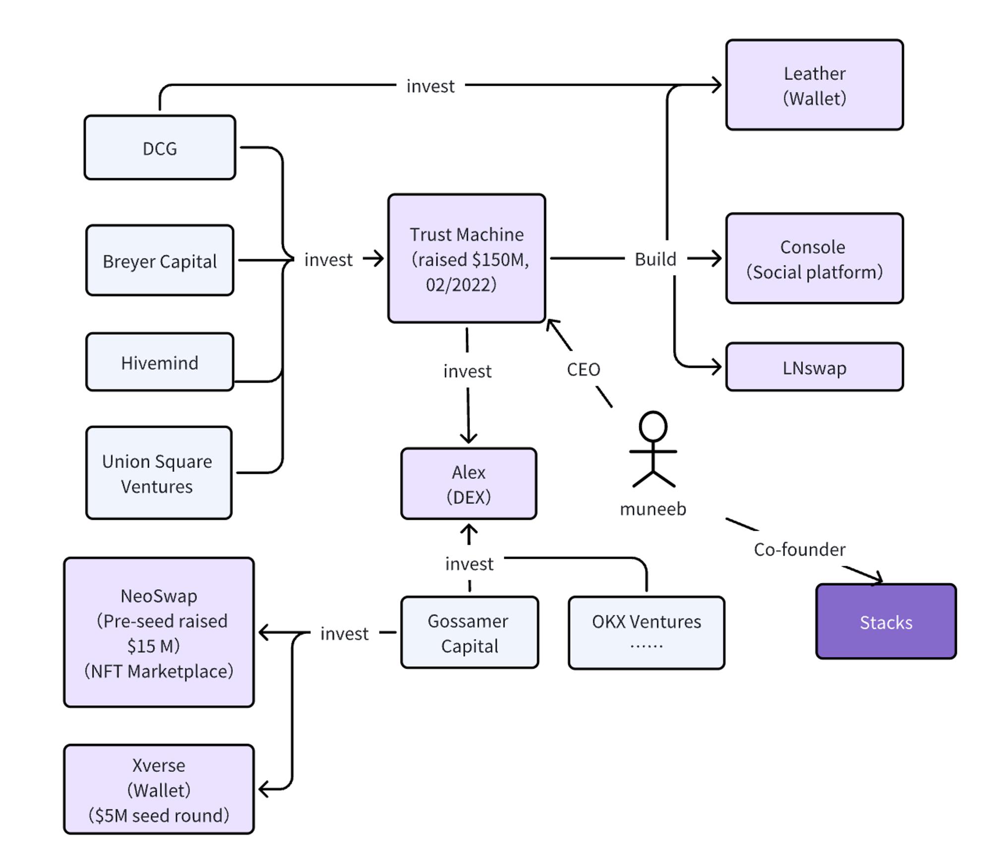
Trust machine:
Trust Machine由两位普林斯顿计算机科学家(Stacks的创始人之一Muneeb Ali和Hiro的执行董事JP Singh)创立,他们都是比特币的忠实信徒,相信比特币层可以为比特币解锁广泛的新用例。Stacks的创始人之一Muneeb Ali和Hiro的执行董事JP Singh共同创立了Trust machine。
Trust Machines旗下有三款产品:Leather(钱包,原名Hiro wallet)、Console(社交平台)、LNswap。
2022年4月,Breyer Capital, Digital Currency Group, GoldenTree, Hivemind和Union Square Venture宣布对Trust Machine投资**$150 M**[1]。
此外,2023年3月,Trust Machine与Gossamer Capital宣布对Alex(Stacks上最大的dex)进行250万美元的投资。

图片来源:本文作者梳理
三、发展历程与现状
发展历程


资料来源:本文根据公开资料整理
现状
Stacks已于2023 年第⼀季度进⾏了最新的 v2.1 ⽹络升级,其中包括了提升堆栈(Stacking)功能、改进 Clarity 编程语⾔、内部区块链升级、增强可靠性等⽅⾯的更新。另外,还上线了Hiro 开发者平台,使开发⼈员能够通过托管式体验在 Stacks 上构建和部署智能合约。
目前,社区正在积极筹备预计发生在2023 Q4的Nakamoto升级。
Nakamoto 升级引入了一系列技术进步,与 1:1 比特币支持资产 sBTC 的引入相结合,Stacks 将很快实现以完全去中心化的方式写入比特币。sBTC 是在 L1 和 L2 之间移动比特币的一种信任最小化的方式。此外,与早期侧链方式不同,阈值钱包由一组无权限、动态变化的实体管理的,这些实体在经济上有动力维护挂钩,他们可以随意加入或退出挂钩维护。利用这种机制,可以在比特币层发行一种资产,这种资产始终与比特币保持 1:1 的挂钩关系。此外,Nakamoto 升级还将大幅缩短执行时间,从几分钟缩短到几秒钟。
社区此前已经开启了面向开发者的sBTC的试用申请开放,并积极组织社区成员学习本次升级要点与用例。
四、共识机制:POX
Stacks最早的共识机制是POB(proof-of-burn),由Jude Nelson 与Aaron Blankstein于2018年底提出。
POB允许Stacks矿工通过销毁加密货币而非消耗电力的方式参与竞争。与普通的工作量证明区块链相比,燃烧证明链的矿工无需专用硬件即可参与,并为网络参与者提供了更高的透明度。但是,POW,燃烧证明也是破坏性的,要求矿工销毁价值来换取区块链的安全性。
与PoS不同,PoB要求用户将代币永久性地销毁,以换取挖矿权。用户通过将代币发送到一个无法取回的地址来实施"燃烧"。
挖矿权利是根据一个随机选择的过程来分配的,即使用户已经燃烧了代币,也没有绝对的保证他们会被选中来挖矿。
这个过程对于原始代币的持有者来说可能会导致代币供应减少,但它确实创建了一种与矿工之间的竞争机会。
由于POB燃烧的BTC相当于永久销毁,为了更好地平衡矿工和持币者之间的利益,同时减少对比特币网络的影响,Stacks从PoB共识机制过渡到PoX。
POX(Proof of Transfer)
POX(Proof of Transfer)是燃烧证明机制的延伸。PoX 使用已建立区块链的工作证明加密货币来确保新区块链的安全。不过,与POB不同的是,矿工不是烧毁加密货币,而是将承诺的加密货币转移给网络中的其他参与者。
PoX的主要特点和优势
基于底层链代币的奖励:参与者获得的奖励是更稳定的、底层链加密货币,和新区块链的加密货币相比,底层链加密货币奖励更能激励早期参与者,这有助于吸引早期参与者,共识更强。
初始价值设定:以为与底层链加密货币挂钩,所以新代币具有可以参考的初始价值。
解决依赖价值螺旋问题:PoX通过为参与者提供底层链加密货币激励,有助于解决新区块链可能出现的依赖价值螺旋问题。
建立开发者基金:PoX还可以用于建立开发者基金,以支持新区块链生态系统的发展。这些基金可以使用另一种加密货币,如比特币,从而不会影响新加密货币的价值。
POX设计
Miners:矿工。竞价形式质押 BTC 获得下一个区块的开采权 → 挖矿 → 获得挖矿产出的STX 代币 + 平台交易手续费高;
Stackers:在一定时期内锁定一定数量的STX的用户。设置不同周期质押 STX →自建池子或加入其他池子→提供接收奖励的地址→ 根据质押STX的数量获得矿工的 BTC;
参与者

矿工挖矿机制 图片来源:Stacks白皮书

参与者(网络维护者)激励 图片来源:Stacks白皮书
奖励周期:在每个奖励周期中,矿工将资金转移到接收奖励的地址。每个奖励地址在奖励周期中仅接收来自矿工的一笔比特币。
参与资格:
Stacks钱包有不少于总解锁STX代币的0.02%,此门槛会根据Stacking协议中的参与水平而调整;
在奖励周期开始前广播一条已签名消息,其中包括锁定相应STX代币的协议指定锁定期、指定接收资金的比特币地址以及投票支持Stacks链上的某个块。
地址有效性:参与者需要能够验证接收资金的地址,因为每个奖励周期的奖励地址都需要被确认为有效。
准备阶段和奖励共识:在奖励周期之前,参与者会经历准备阶段,其中决定了两个关键事项:
1)锚定块:在奖励周期中,存在一个锚定块,矿工需要将其资金转移到适当的奖励地址。这个锚定块在整个奖励周期内都是有效的。
2)奖励集合:奖励集合是将在奖励周期中接收资金的比特币地址的集合。这个集合是通过锚定块的Stacks链状态来确定的。
奖励地址的选择规则:不同的规则适用于奖励地址的选择,具体取决于矿工建立的区块链提示是否是锚定块的后代。如果一个矿工建立的区块链提示不是锚定块的后代,那么所有该矿工的承诺资金都必须被销毁。如果一个矿工建立的区块链提示是锚定块的后代,那么该矿工必须将承诺资金发送到奖励集合中的两个地址。
五、技术架构
L1 or L2?
Stacks被描述为一个构建在比特币之上的智能合约层。
初始版本(2021年发布)的Stacks具有与比特币L1分开的安全预算(Security budget),被视为一个独立的层(L1.5)
未来Nakamoto版本计划将完全依赖于比特币的哈希算力,使其成为比特币的一个完全附属层(L2),这意味着Stacks将由比特币的安全性来决定其交易的不可逆性。
侧链(Sidechain)?
Stacks在某种程度上与比特币互操作,但它不符合传统侧链的定义。Stacks的共识机制在比特币L1上运行,与比特币的最终性(finality)紧密相关,而且Stacks上的数据和交易被自动哈希并永久存储在比特币的区块链上。这与传统的侧链不同,它们的共识运行在侧链上,而不依赖于比特币L1,也不会将数据存储在比特币L1上。所以,Stacks不符合传统侧链的定义。
智能合约语言——Clarity
Clarity是一种可决策的智能合约编程语言,专为Stacks区块链设计,其特点如下:
1)安全性优先:Clarity的设计着重于安全性和可预测性,以防范Solidity合同中的常见漏洞和攻击。它专门为了安全性而设计,旨在避免智能合同领域的常见问题。
2)解释性:Clarity的代码是解释性的,意味着它在提交到链上时会被逐行解释执行,与其他语言(如Solidity)需要先编译为字节码不同。这减少了编译器可能引入的漏洞,并保持了智能合同的可读性,因为Clarity合同的代码即执行的代码,没有编译后的字节码。
3)可决策性:Clarity是一种可决策的语言,这意味着从代码本身,您可以确切地知道程序将做什么。这避免了问题,如"停机问题"。Clarity确保不会在调用过程中"耗尽燃料",因为它保证程序执行会在有限的步骤内结束。
免责声明:数字资产交易涉及重大风险,本资料不应作为投资决策依据,亦不应被解释为从事投资交易的建议。请确保充分了解所涉及的风险并谨慎投资。OKEx学院仅提供信息参考,不构成任何投资建议,用户一切投资行为与本站无关。

和全球数字资产投资者交流讨论
扫码加入OKEx社群
industry-frontier