
金色早报 | 富达成永安区
作者:Grace Deng,SevenX Ventures研究员;翻译:金色财经xiaozou
围绕Lido中心化风险的争论已经达到了沸点。在关注风险的同时,我们也应注意到相关的努力以及正在探索的潜在解决方案。本文将揭开这个中心化问题的全貌。

1、中心化问题
Lido的市场份额几乎占全部质押ETH的三分之一。关注重心围绕着治理攻击,Lido的持续增长可能导致stETH的过度主导地位(甚至可能比未质押ETH更占主导地位)。
注:当前ETH供应质押占比约为23%。


例如,LDO持有者(前100名钱包控制约95%的LDO)可能会铸造无限的stETH或更改取款合约并与他人勾结以保留自己的ETH存款。mikeneuder.eth发文分析了所有潜在风险、影响和解决方案。

stETH持有者可能会滥用他们的否决权(未启动)来阻止政府程序。节点运营商可能串通而导致罚没,从而损害stETH的价值。LDO持有者可能参与上述政府攻击或利用其软实力侵蚀社会规范。

2、LDO的另一面
一个典型的粗糙解决方案是自我限制,即公开承诺限制自己不操作超过一定比例的验证器,无论是通过强制手段还是提高费用。结果就是:99.81%的LDO投了否决票,只有8%的LDO投了赞成票。
我们不能过度简化去中心化协议的中心化问题;另一方面,还有许多其他因素需要考虑。对一种LS解决方案施加限制,很可能会形成交易所主导的局面,这会更加糟糕。为什么这么说?那是因为:由于强大的网络效应和品牌效应,LST市场可能是赢者通吃。RPL和其他去中心化解决方案可能难以快速扩展。

近期数据可以作为很好的参考:过去,Lido宣布的突破100万枚ETH的增长率大幅下降,但新的资金却流向中心化交易所、质押池,而不是其他去中心化LSP(上个月唯一突破3000枚ETH增长的是lido和frax)。

3、我们走在正确的轨道上
虽然自我限制可能不是一个好主意,但这并不意味着我们应该什么都不做。值得庆幸的是,事情现在正朝着正确的方向发展,Lido、以太坊和其他各方都提出了许多解决方案。

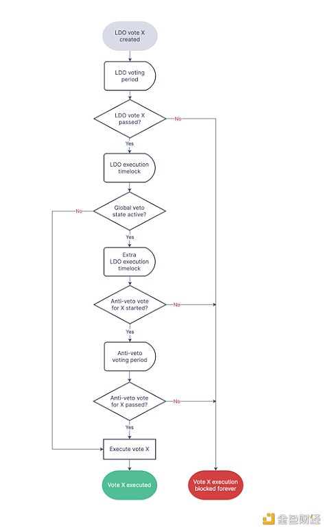
(1)Lido的双治理框架
skozin.eth指出,Lido治理引入额外风险的根本原因是质押者(委托人)和LDO持有者(代理人)之间的PAP。Lido提出了一个双治理框架来解决这一冲突。
双治理在投票后执行前增加了一个时间锁,这样stETH持有者就可以有权否决决策,将治理过渡到未执行状态,除非后来特别撤销否决。stETH持有者将有权暂停执行。

更多细节仍在讨论中,例如Lido是否应该包括更多的治理方,如节点运营商和以太坊用户,以及预防治理“停滞”状态的机制等。双治理的推出肯定会降低Lido的治理风险。
(2)Lido的质押路由器
为了降低节点运营商的风险,Lido正在不断增加更多的节点运营商,评估他们的客户端多样性、地理位置和基础设施分布,以及大规模运行验证器的经验。Lido节点运营商数量最近已增至38个。

此外,Lido在5月份升级到了v2版本,并推出了质押路由器,这是一种新的模块化架构,允许添加和管理任意的新质押模块。目前只有一个模块,但最终会有更多。

当一个新模块被添加时,它会收到所有的新质押,直到达到上限。当可靠性得到证明后,该上限可以增加。在该LT中,质押路由器是由市场驱动的,其中模块表达偏好,质押分配基于相关指标进行了优化。
LDO持有者将负责确定不同模块的分配(上限)。他们还需要监控性能并平衡风险,以保持stETH的可替代性。
该质押路由器最新的提案名为“Simple DVT”,利用Obol Labs和ssv network的DVT(分布式验证技术):之所以被命名为“simple”,是因为该模块将被限制在Lido质押的0.5%,并且因为DVT的限制测试,还将包含覆盖计划。
尽管该模块的上限在未来可能会根据各群体的表现而增加,但最初设置低上限在经济上是不利的。因此,该模块的费用分配将是2%/8%,而不是5%/5%。

(3)EIP-7002 & 4788
在ETH协议层面,即将推出的几个EIP可以帮助简化工作流程并提高LS协议的安全性。EIP 4788将降低oracle风险。

EIP-7002启用带有退出键的可触发退出,降低了节点运营商的操作风险。然而,它依赖于stETH持有者能够有效地否决恶意退出(如果当时是双治理框架)。
(4)Enshrinment
Vitalik的最新文章对enshrine某些协议内功能使LS不那么集中进行了讨论。Dankrad提出了类似于RPL机制的双级质押:只有由节点运营商质押的ETH是可罚没的,并且可以发行有限的LST。

ETH持有者委托的ETH获得无风险利率,并可灵活切换节点运营商,没有等待时间。由于所有LST通过协议内设计都是无风险的,因此委托方只会根据收益和代币效用来评估节点运营商。
来看收益和效用,由于协议内LST具有相同的安全性和r2,理想情况下下游DeFi协议将被更多的LST接收,用寡头垄断市场取代赢家通吃市场。

然而,节点运营商可以选择牺牲利润(r1- ε)来吸引更多的质押。委托者可能会选择委托给协议外的节点运营商,以在更高的风险下获得更高的收益(r2+ ε)。结果就是,协议内LS机制不再被使用,重新向系统注入信任。

双级质押机制仍处于早期阶段,有如下悬而未决的问题:确定r1和r2的最优值;实施无风险LST和实现100% ETH质押的潜在影响;需要随机抽样委员会,以防止节点运营商中心化。
(5)其他LS协议
Rocket Pool未来的Saturn升级可以极大地扩展无需许可的LSP,并可能成倍降低节点运营商的绑定要求,方法是通过实现连接验证者的MetaPools以及调整风险计算(解决前面提到的困境)。

Frax Finance即将推出的frxETH v2去中心化了验证者,并创建了一个高效的借贷市场,实现了由市场力量和利用率决定的动态利率,提高了资本效率。

Diva = 流动性质押 + DVT + 加密经济机制,其允许仅用1 ETH就可操作节点。目前Diva处于“预发布”阶段,参与者可以质押他们的ETH或stETH获得DIVA代币奖励。

(6)独立质押者
我们可以预计,随着再质押协议和DVT协议的实施,未来,独立质押者数量将会增加。再质押协议(如EigenLayer)可能会提高独立质押者的收益,并使在家运行节点更具吸引力。
像Obol Network和ssv network这样的DVT解决方案既可以降低技术门槛,也可以降低居家质押者的经济门槛。它们的推出还有助于增强去中心化程度,降低Lido和Rocket Pool等LS协议的运营风险。

Izzy提出了一个有趣的观点:通过将DVT实现的低门槛与更好的宏观(更高的ETH价格)相结合,独立运营商的数量可以大大增加。此外,DVT解决方案有助于降低运营风险。虽然这些风险很少见,但并非不可能发生。
免责声明:数字资产交易涉及重大风险,本资料不应作为投资决策依据,亦不应被解释为从事投资交易的建议。请确保充分了解所涉及的风险并谨慎投资。OKEx学院仅提供信息参考,不构成任何投资建议,用户一切投资行为与本站无关。

和全球数字资产投资者交流讨论
扫码加入OKEx社群
industry-frontier