
11月10日AMA回放:BRC20现在
作者:一木&Xinwei,MT Capital
观察历史走势,STX总是滞后于BTC走势,并且涨跌幅都大于BTC,相比于BTC生态中的其他币种也相对强势;
BTC减半临近,BTC生态概念热度持续上升,Stacks作为BTC生态中的龙头项目将在Q4迎来Nakamoto升级,5秒一次的快速出块和无需信任的sBTC将给BTC带来DeFi可能,预计将使Stacks生态进一步繁荣;
在BTC生态概念币中,STX上所数量最多,上了包括Upbit在内的所有主流交易所,也是流动性最佳的标的,可以作为指标现象级的标的观察整个BTC生态;
Stacks利用Proof of Transfer(PoX)共识机制在比特币的安全性基础上实现基于Clarity语言的智能合约和去中心化应用,通过锁定比特币来挖矿并增强其作为比特币二层的功能,包括交易的快速处理和比特币终局性保障;
Stacks生态目前TVL超过1900万美元,部署的智能合约数量超过12万,钱包数超过76万,生态项目比较完善,包括钱包、DeFi、NFT、DAO、DID、Social等等。
Stacks(STX)是一个比特币智能合约层,旨在扩展比特币的功能,使其支持智能合约和去中心化应用。
目标: Stacks的主要目标是在比特币区块链上引入智能合约功能,允许开发者构建去中心化应用程序(DApps)和智能合约,以扩展比特币的用途。
POX共识: Stacks2.0采用POX共识,参与者获得的奖励是更稳定的、底层链加密货币,和新区块链的加密货币相比,底层链加密货币奖励更能激励早期参与者,这有助于吸引早期参与者,共识更强。
赋能BTC: 通过将BTC转化为用于构建DApps和智能合约的资产,增加比特币经济的活力。
生态:目前stacks有79个项目,TVL为$24.95M。

图片来源:Linkedin
Stacks是一个由多个独立实体和社区组成的项目,最初由Blockstack PBC领导,后来更名为Hiro Systems PBC。根据Linkedin最新资料显示,总部NYC,团队目前有49人。
主要人物与职责:
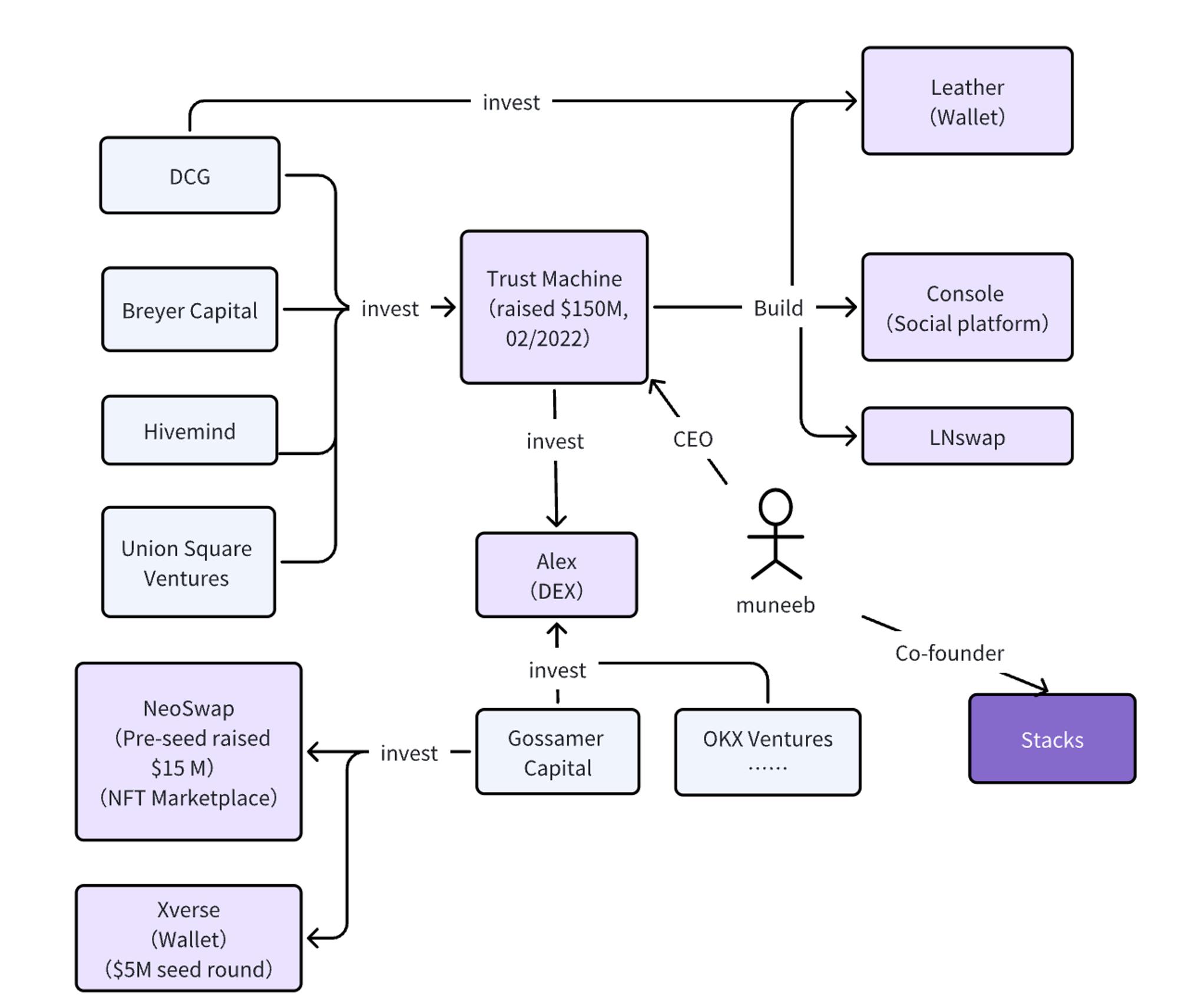
Muneeb Ali:Stacks联合创始人,Hiro CEO,拥有普林斯顿大学的计算机博士学位,专注于分布式应用的研究和开发;他曾在 TEDx 等论坛上发表演讲,传播加密数字货币、区块链,并撰写了大量相关主题的学术刊物与白皮书。Muneeb同时也是Trust machine的CEO。
Jude Nelson:Stacks基金研究科学家,前Hiro工程合伙人,拥有普林斯顿大学的计算机科学博士学位,曾是PlanetLab的核心成员,该实验室因实现进行行星尺度实验和部署而获得了ACM Test of Time奖。
Aaron Blankstein:工程师,他在2017年获得博士学位后加入了Blockstack工程团队。他在普林斯顿大学和麻省理工大学学习计算机科学。其研究涵盖了多个主题,主要集中在 Web 应用程序性能,缓存算法,编译器和应用密码学上。他对 CONIKS 的研究在 2017 年获得了 Caspar Bowden 隐私增强技术奖。Emacs 使用已有 10 余年。
Mike Freedman:Hiro技术顾问,是普林斯顿大学的分布式系统教授,为项目提供技术指导。他曾获得 Presidential Early Career (PECASE) 奖、Sloan 奖学金。他的研究衍生了多个商业产品,也部署了数百万日用户级别的系统。
Albert Wenger:Hiro董事,同时也是Union Square Ventures (USV)的管理合伙人。在加入USV之前,他曾担任del.icio.us的总裁,并是一位活跃的天使投资人,曾投资了公司如Etsy和Tumblr。Albert 毕业于哈佛大学经济学和计算机科学专业,并拥有麻省理工大学信息技术博士学位。
JP Singh,Hiro 董事,普林斯顿大学教授和本科主任,主要研究并行计算系统和应用,曾获得 Presidential Early Career (PECASE) 奖和 Sloan 奖学金,也曾联合创办商业分析公司,FirstRain Inc.。他毕业于普林斯顿大学,并拥有斯坦福大学电机工程研究生学位以及博士学位。他同时Trust machine的创始人之一。
Stacks 生态中除 Hiro 外还有多个独立实体。包括 Stacks 基金、地灵科技、Freehold、New Internet Labs、密钥工作室 (Secret Key Labs)。

图片来源:stackschina
Hiro:专注于提供和维护 Stacks 生态系统中的开发者工具。
Stacks 基金(Stacks Foundation):通过治理、研发、教育和资助,支持 Stacks 生态系统发展。
地灵科技(Daemon Technologies):专注于支持 Stacks 挖矿和质押(Staking)业务。
密钥工作室(Secret Key Labs):专注于提供可直接参与 Stacking 的中文手机端钱包。
Stacks总共进行5轮融资,总额$88M。

资料来源:Rootdata
具体时间点与资方如下:

资料来源:Rootdata
Trust machine:
Trust Machine由两位普林斯顿计算机科学家(Stacks的创始人之一Muneeb Ali和Hiro的执行董事JP Singh)创立,他们都是比特币的忠实信徒,相信比特币层可以为比特币解锁广泛的新用例。Stacks的创始人之一Muneeb Ali和Hiro的执行董事JP Singh共同创立了Trust machine。
Trust Machines旗下有三款产品:Leather(钱包,原名Hiro wallet)、Console(社交平台)、LNswap。
2022年4月,Breyer Capital, Digital Currency Group, GoldenTree, Hivemind和Union Square Venture宣布对Trust Machine投资**$150 M**[1]。
此外,2023年3月,Trust Machine与Gossamer Capital宣布对Alex(Stacks上最大的dex)进行250万美元的投资。

图片来源:本文作者梳理


资料来源:本文根据公开资料整理
免责声明:数字资产交易涉及重大风险,本资料不应作为投资决策依据,亦不应被解释为从事投资交易的建议。请确保充分了解所涉及的风险并谨慎投资。OKEx学院仅提供信息参考,不构成任何投资建议,用户一切投资行为与本站无关。

和全球数字资产投资者交流讨论
扫码加入OKEx社群
industry-frontier