
Paul Atkins是谁?正式担任
原文作者:Metaer
伴随着 2024 年的到来,越来越多司法管辖区开始探索央行数字货币(CBDC),普华永道披露数据显示,全球超过 80% 的中央银行正在考虑或已经推出 CBDC,比如中国人民银行早在 2014 年就开始探索数字人民币,目前正在一些城市进行大规模的试点,也成为了 2022 年北京冬奥会期间场馆接受的仅有的三种支付方式之⼀,那么现阶段全球 CBDC 赛道布局情况如何呢?Meta Era 将在本文做深度分析。
全球 CBDC 赛道发展状况及政策布局
按照当前主流框架模式,当前 CBDC 赛道主要分为零售和批发两类,零售 CBDC 主要探索为普通公众使用的数字货币,而批发 CBDC 则是为在中央银行设有账户的金融机构使用的数字货币,Meta Era 也将从这两个框架模式进行分类探索:
零售 CBDC


批发 CBDC


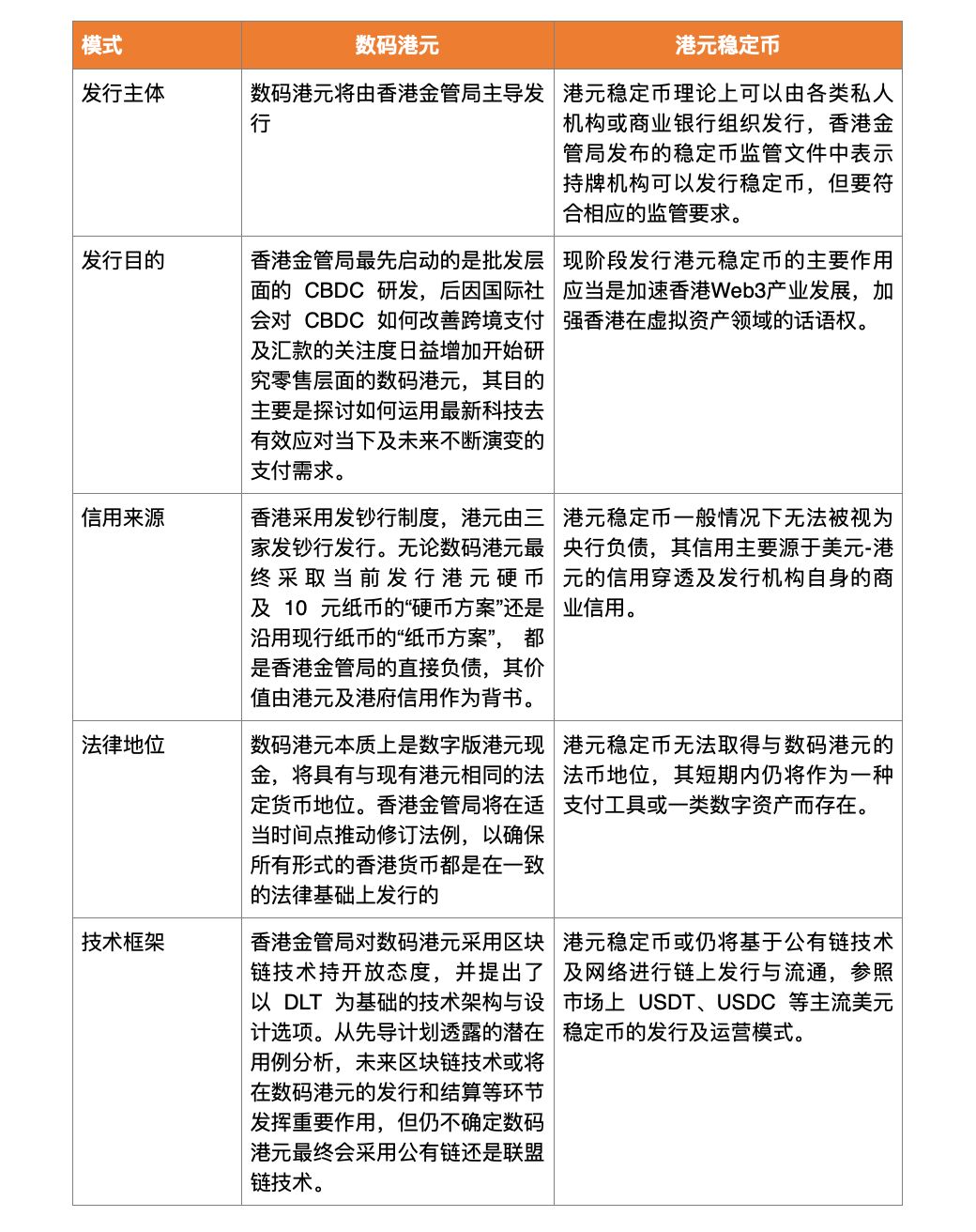
数码港元是港元稳定币吗?
我们知道, 2023 年底,香港财经事务及库务局(财库局)和香港金融管理局(金管局)联合发表公众咨询文件,就有关监管稳定币发行人的立法建议收集意见,其中正式提出将透过引入新法例实施发牌制度,要求所有符合条件的法币稳定币发行人须获取金融管理专员发出的牌照,而且只有指定持牌机构可以提供购买法币稳定币的服务,而只有由持牌发行人所发行的法币稳定币可售予零售投资者。
按照金管局的说法,香港颁布这份有关稳定币的咨询文件,旨在为当地稳定币的监管框架提供清晰的指引,同时也可以提高香港稳定币市场透明度和投资者信心,为稳定币发行人和服务提供商提供监管框架,继而促进香港金融科技发展并吸引更多数字资产交易。
那么,基于港元的稳定币和 CBDC 的数码港元有何不同呢?
坦率地说,不少人很容易混淆数码港元与港元稳定币这两种概念,Meta Era 将从以下七个方面做个“小科普”:


根据金管局对稳定币发行人牌照的要求,参考国际监管做法建议公司股本要求为 2500 万元,或法币稳定币流通额的 2% ,以高者为准,机构和高级管理人员需要长驻香港,同时须符合反洗钱监管,另要有披露及审计要求。
正如香港金管局局长余伟文所说,稳定币有机会成为传统金融与虚拟资产市场的介面,稳定币是否真正具备“稳定”的条件,就会变得尤为重要。按照咨询文件内的相关内容,由于只有由持牌发行人所发出的稳定币才可售予零售投资者,换言之,现时市场用于投资虚拟资产的泰达币(USDT)等稳定币,其发行商日后如果没有取得金管局牌照,将不可向散户发售。稳定币尚未有独立监管框架,暂时和其他虚拟资产一样,相关购买服务仅可提供予专业投资者。
尤其需要注意的是,在香港无牌发行、推广稳定币很可能会均属刑事罪行。是的,你没有看错,香港金管局稳定币咨询文件指出,若无牌在香港发行稳定币,以及发放广告推广非获发牌发行人的稳定币,均属刑事罪行。文件中还建议,监管制度应引入一系列民事及监管制裁,金管局可因应违反事项的严重程度及持续时间,考虑实施适当惩罚,当中包括临时或永久吊销牌照、撤销牌照,罚款不多于 1000 万元,或相当于因违规而获取利润金额或避免损失金额三倍的罚款,以较高者为准。
有一点可以确认,香港正在为 CBDC 和稳定币的监管框架提供清晰的指引,其中不仅概述了对稳定币发行人、交易所和钱包服务提供商的一系列要求,还涵盖了风险管理、审计和投资者保护等方面,继而促进香港金融科技发展并吸引更多数字资产交易。
总结
免责声明:数字资产交易涉及重大风险,本资料不应作为投资决策依据,亦不应被解释为从事投资交易的建议。请确保充分了解所涉及的风险并谨慎投资。OKEx学院仅提供信息参考,不构成任何投资建议,用户一切投资行为与本站无关。

和全球数字资产投资者交流讨论
扫码加入OKEx社群
industry-frontier