
JustLend DAO完成首轮JST回购
来源:量子位
图片来源:由无界 AI生成
都说2024会是AI Agent元年,杀手级应用将要出现。
但就在开年,已经看到不一样的思路。
与其做单个Agent应用,不如把系统能力提升为Agent级。
不仅让大模型加持智能助手,还能让系统工具也具备AIGC能力。
比如一键消除照片中的人群:
让AI总结打电话内容:
而且语音摘要处理全程加密,生成内容完全存储在本地。
如上效果,都来自OPPO最新发布的Find X7系列。
它内置端侧大模型,整个手机、系统的AI浓度拉满。
通过端云协同,首发了AI大模型语音摘要功能,系统还可直接搞定AI文章摘要、AIGC消除。同时智能助手小布也拥有超过100+AI能力。
具体能力到底如何?我们实测了一把~
手机更像Agent了
结合发布来看,这一次Find X7系列主要带来的新AI能力体现在4个方面,图文语音都覆盖了。
AIGC消除 AI大模型语音摘要 AI文章摘要 小布助手升级值得关注的是,其中有三个方面都体现在系统应用上。
AIGC消除内置在系统相册里。只需把想要消除的内容圈起来,或者涂抹掉,大模型就能识别、消除。
处理效果非常自然,看不出任何修改的痕迹。
它支持识别与分割的主题超过120类,可以实现发丝级的分割、高达6个的多主体分离,以及超大面积图像的填充和自然生成。
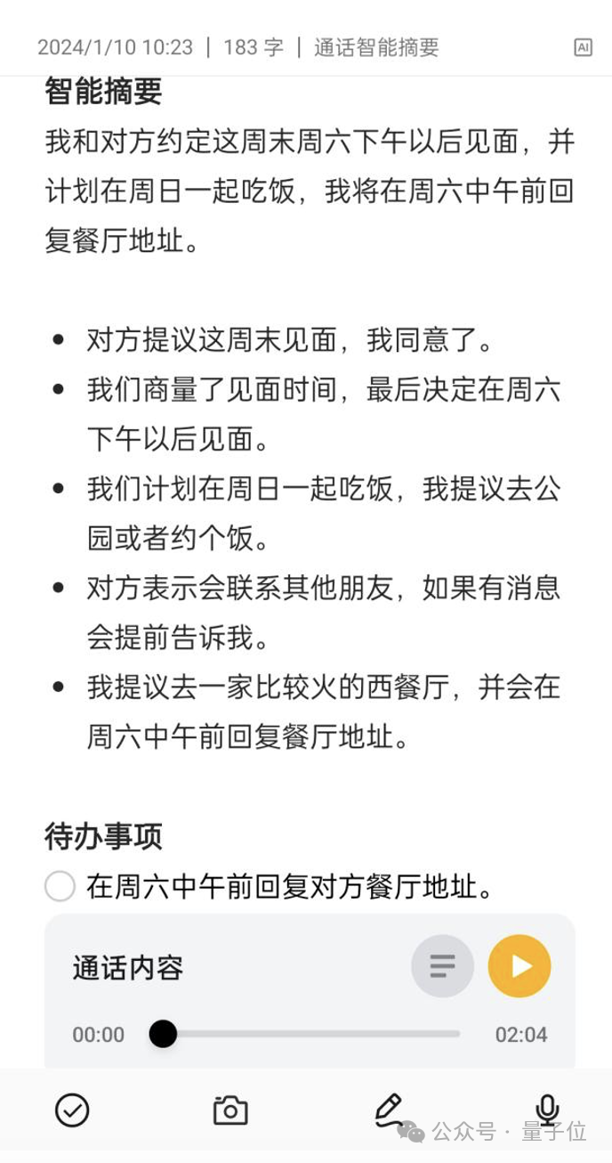
第二个升级的系统级AI能力是AI大模型语音摘要。
Find X7系列内置端侧大模型,让手机本身具备了更高理解能力。
打电话时只要点击“智能摘要”,在结束通话后即可得到一份总结。
总结中不仅包括重点提及的时间、地点、事件,而且会清楚区分电话双方分别说了什么内容,智能摘取出待办事项。
与此同时,在端侧大模型支持下,手机本身也具备了文本摘要总结能力。
在各种网页、APP中看到的长文,都可以通过双指按屏、一扫,总结摘要。
摘要最长可生成14000字,生成速度也非常快。200字首字生成带来20倍更快响应,2000字首字生成可以实现2.5倍更快速度。
而除了这些系统工具更加AI化,小布助手本身也有了重大升级。
它现在具备100多种AI能力,可以覆盖日常生活、办公创作等场景。
对话语气也更加自然,会根据场景带入角色和情绪。
如上就是“大模型手机”OPPO Find X7系列带来的最新AIGC能力。
可以看到,在拓展AndesGPT对应用、终端的影响上,OPPO的脚步非常快。距离ODC 2023才过去不到2个月,就又有新能力释放,而且还给了新思路。
“意料之外”与“情理之中”
有点意外的是,这些新增能力没有局限于智能助手小布,而是同时把系统功能AI化。
这是一种比较新鲜的尝试。
当下,大模型影响移动终端的终极想象比较统一,就是把系统打造成一个强大的Agent,让人和手机的交互,变成钢铁侠和贾维斯那样,人类只需发出指令,所有操作交给系统自己完成。
具体如何走到这一步?
一种通常的思路是,通过大模型不断加强系统智能助手的能力,直到它能够自如操作系统。
从OPPO当下的动作来看,其实还可以有一种思路:让系统开始AI化,打造Agent级的系统功能,而且要从最日常的功能开始入手。
相较于前者,这种思路的好处有很多。
一方面,用户能更快在手机上把AI用起来。而且最先Agent化的功能都是用户最常用的功能,提升它们的能力,满足用户提升体验的基本要求。
另一方面,厂商也能在这一过程中,逐步积累技术,基于实践洞察用户需求,做更有针对性的创新,慢慢让操作系统转变为强大的Agent。
这种新思路在2024开年提出,无疑给Agent元年打开新趋势。
那么问题来了,为什么OPPO会想到这一方向?基于哪些实践?背后又有哪些思考?
OPPO安第斯大模型的“英雄出处”
想要回答这些问题,还要从OPPO的大模型脚步看起。
梳理来看,主要可分为三个部分:
大模型能力积累 大模型与系统深度融合 软硬一体,全面赋能智慧交互体验首先在基础能力探索方面,对于OPPO而言,起点不是2023而是2020年。
免责声明:数字资产交易涉及重大风险,本资料不应作为投资决策依据,亦不应被解释为从事投资交易的建议。请确保充分了解所涉及的风险并谨慎投资。OKEx学院仅提供信息参考,不构成任何投资建议,用户一切投资行为与本站无关。

和全球数字资产投资者交流讨论
扫码加入OKEx社群
industry-frontier