
AI\DePIN\Sol生态三重光环加身:浅析发币在即的IO.NET

AI\DePIN\Sol生态三重光环加身:浅析发币在即的IO.NET

陶哲轩转发、菲尔兹奖得主领衔:AI正在颠覆数学家的工作方式 | 美国数学学会

Aave 考虑 DeFi 变革中的费用分配

SignalPlus宏观分析(20240408):宏观利好不断,BTC重返7万美元

免费给你 100U 最多能赚多少?我们做了个 27 人的交易实验

深度解读UTXO同构绑定技术:扩容的新圣杯

波卡生态一周观察丨Parity发布重大更新;Moonwell创始人吐槽AssetHub DEX“不合理”

Arweave 第 17 版白皮书解读(六):什么是存储基金 Endowment?

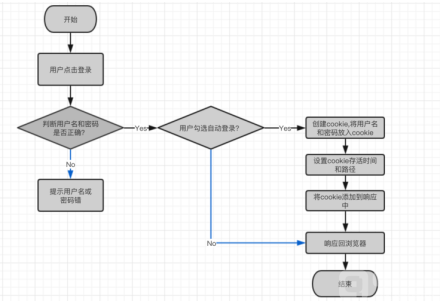
讲解web登录入口操作流程

深度解析:Solana究竟是如何堵上的?

全网最深入的比特币生态防钓鱼指南

携手共创辉煌 4E成为阿根廷国家队全球合作伙伴
数字货币
数字货币